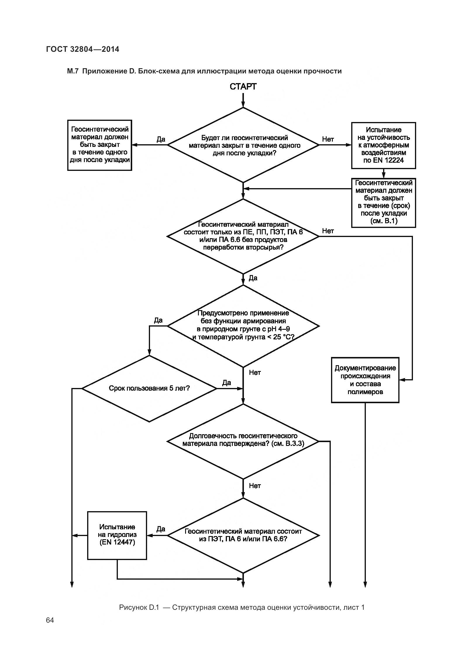
ГОСТ 32804-2014 Материалы геосинтетические для фундаментов, опор и земляных работ. Общие технические требования

Категории ГОСТ 32804-2014 по ОКС:
Статус документа:
действует, введён в действие 01.01.2015
Название на английском языке:
Geosynthetic materials for foundations, piers and for use in earth works. General technical requirements
Дата актуализации информации по стандарту:
23.10.2025, в 10:23 (менее 3 месяцев назад)
Вид стандарта:
Основополагающие стандарты
Дата начала действия ГОСТа:
2015-01-01
Дата последнего издания документа:
2016-01-13
Число страниц:
83
Назначение ГОСТ 32804-2014:
Настоящий стандарт распространяется на геосинтетические материалы, используемые при строительстве фундаментов, опор и проведении земляных работ и устанавливает классификацию и общие технические требования на группу продукции. Настоящий стандарт не распространяется на гидроизоляционные материалы
Документ разработан орг-ей:
Федеральное агентство по техническому регулированию и метрологии (Росстандарт)
Документ принят орг-ей:
Межгосударственный Совет по стандартизации метрологии и сертификации, протокол №45-2014
Ключевые слова документа:
геосинтетические материалы, земляные работы, общие технические требования, опоры, фундаменты
Ссылки на прочие:
EN 12224;EN 12225:2000;EN 12447:2001;EN 14030:2003;EN ISO 10321:2008;EN ISO 11058:1999;EN ISO 12236:2006;EN ISO 12956:2010;prEN ISO 12957-2:1997;EN ISO 13431:1999;EN ISO 13433:2006

Скачать ГОСТ 32804-2014 вы можете в следующих версиях:

Тип файла:
Дата добавления:
Загрузок:
Размер:
Тип файла:
PDF с изображениями
Добавлен:
20/11/2025 15:38
Скачиваний:
10
Размер файла:
26.26 Мб
  • ГОСТ 32804-2014, страница 1 страница 1
  • ГОСТ 32804-2014, страница 2 страница 2
  • ГОСТ 32804-2014, страница 3 страница 3
  • ГОСТ 32804-2014, страница 4 страница 4
  • ГОСТ 32804-2014, страница 5 страница 5
  • ГОСТ 32804-2014, страница 6 страница 6
  • ГОСТ 32804-2014, страница 7 страница 7
  • ГОСТ 32804-2014, страница 8 страница 8
  • ГОСТ 32804-2014, страница 9 страница 9
  • ГОСТ 32804-2014, страница 10 страница 10
  • ГОСТ 32804-2014, страница 11 страница 11
  • ГОСТ 32804-2014, страница 12 страница 12
  • ГОСТ 32804-2014, страница 13 страница 13
  • ГОСТ 32804-2014, страница 14 страница 14
  • ГОСТ 32804-2014, страница 15 страница 15
  • ГОСТ 32804-2014, страница 16 страница 16
  • ГОСТ 32804-2014, страница 17 страница 17
  • ГОСТ 32804-2014, страница 18 страница 18
  • ГОСТ 32804-2014, страница 19 страница 19
  • ГОСТ 32804-2014, страница 20 страница 20
  • ГОСТ 32804-2014, страница 21 страница 21
  • ГОСТ 32804-2014, страница 22 страница 22
  • ГОСТ 32804-2014, страница 23 страница 23
  • ГОСТ 32804-2014, страница 24 страница 24
  • ГОСТ 32804-2014, страница 25 страница 25
  • ГОСТ 32804-2014, страница 26 страница 26
  • ГОСТ 32804-2014, страница 27 страница 27
  • ГОСТ 32804-2014, страница 28 страница 28
  • ГОСТ 32804-2014, страница 29 страница 29
  • ГОСТ 32804-2014, страница 30 страница 30
  • ГОСТ 32804-2014, страница 31 страница 31
  • ГОСТ 32804-2014, страница 32 страница 32
  • ГОСТ 32804-2014, страница 33 страница 33
  • ГОСТ 32804-2014, страница 34 страница 34
  • ГОСТ 32804-2014, страница 35 страница 35
  • ГОСТ 32804-2014, страница 36 страница 36
  • ГОСТ 32804-2014, страница 37 страница 37
  • ГОСТ 32804-2014, страница 38 страница 38
  • ГОСТ 32804-2014, страница 39 страница 39
  • ГОСТ 32804-2014, страница 40 страница 40
  • ГОСТ 32804-2014, страница 41 страница 41
  • ГОСТ 32804-2014, страница 42 страница 42
  • ГОСТ 32804-2014, страница 43 страница 43
  • ГОСТ 32804-2014, страница 44 страница 44
  • ГОСТ 32804-2014, страница 45 страница 45
  • ГОСТ 32804-2014, страница 46 страница 46
  • ГОСТ 32804-2014, страница 47 страница 47
  • ГОСТ 32804-2014, страница 48 страница 48
  • ГОСТ 32804-2014, страница 49 страница 49
  • ГОСТ 32804-2014, страница 50 страница 50
  • ГОСТ 32804-2014, страница 51 страница 51
  • ГОСТ 32804-2014, страница 52 страница 52
  • ГОСТ 32804-2014, страница 53 страница 53
  • ГОСТ 32804-2014, страница 54 страница 54
  • ГОСТ 32804-2014, страница 55 страница 55
  • ГОСТ 32804-2014, страница 56 страница 56
  • ГОСТ 32804-2014, страница 57 страница 57
  • ГОСТ 32804-2014, страница 58 страница 58
  • ГОСТ 32804-2014, страница 59 страница 59
  • ГОСТ 32804-2014, страница 60 страница 60
  • ГОСТ 32804-2014, страница 61 страница 61
  • ГОСТ 32804-2014, страница 62 страница 62
  • ГОСТ 32804-2014, страница 63 страница 63
  • ГОСТ 32804-2014, страница 64 страница 64
  • ГОСТ 32804-2014, страница 65 страница 65
  • ГОСТ 32804-2014, страница 66 страница 66
  • ГОСТ 32804-2014, страница 67 страница 67
  • ГОСТ 32804-2014, страница 68 страница 68
  • ГОСТ 32804-2014, страница 69 страница 69
  • ГОСТ 32804-2014, страница 70 страница 70
  • ГОСТ 32804-2014, страница 71 страница 71
  • ГОСТ 32804-2014, страница 72 страница 72
  • ГОСТ 32804-2014, страница 73 страница 73
  • ГОСТ 32804-2014, страница 74 страница 74
  • ГОСТ 32804-2014, страница 75 страница 75
  • ГОСТ 32804-2014, страница 76 страница 76
  • ГОСТ 32804-2014, страница 77 страница 77
  • ГОСТ 32804-2014, страница 78 страница 78
  • ГОСТ 32804-2014, страница 79 страница 79
  • ГОСТ 32804-2014, страница 80 страница 80
  • ГОСТ 32804-2014, страница 81 страница 81
  • ГОСТ 32804-2014, страница 82 страница 82
  • ГОСТ 32804-2014, страница 83 страница 83