ГОСТ 34332.2-2017 Безопасность функциональная систем, связанных с безопасностью зданий и сооружений. Часть 2. Общие требования

Категории ГОСТ 34332.2-2017 по ОКС:
Статус документа:
действует, введён в действие 01.03.2019
Название на английском языке:
Functional safety of building/construction safety-related systems. Part 2. General requirements
Дата актуализации информации по стандарту:
19.06.2025, в 19:33 (менее полугода назад)
Вид стандарта:
Стандарты на продукцию (услуги)
Дата начала действия ГОСТа:
2019-03-01
Дата последнего издания документа:
2018-11-13
Число страниц:
42
Назначение ГОСТ 34332.2-2017:
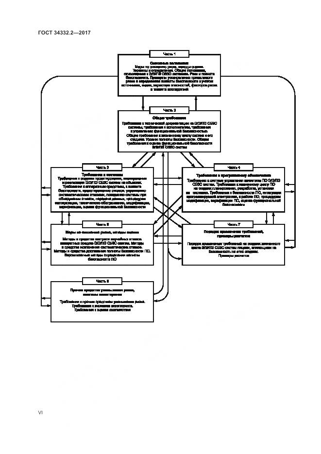
Настоящий стандарт: - устанавливает общие требования к документации, к функциональной безопасности электрических, электронных, программируемых электронных систем, связанных с безопасностью зданий и сооружений; - устанавливает общие требования к полному жизненному циклу Э/Э/ПЭ СБЗС систем, отдельным его стадиям и этапам, а также процедурам, применяемым на этих стадиях и этапах; - определяет основные целевые уровни полноты безопасности функций безопасности, которые должны быть реализованы Э/Э/ПЭ СБЗС системами. Настоящий стандарт распространяется на Э/Э/ПЭ СБЗС системы, включая комплексные системы безопасности, устанавливаемые или установленные во вновь возводимых или реконструируемых зданиях и сооружениях (имену- емых также в настоящем стандарте объектами) всех отраслей экономики независимо от форм собственности и ведомственной принадлежности, включая жилые, общественные и производственные здания и сооружения, в том числе на Э/Э/ПЭ СБЗС системы объектов инфраструктуры перерабатывающей промышленности, энергетики, транспорта, гидротехнических и мелиоративных сооружений
Документ разработан орг-ей:
Федеральное агентство по техническому регулированию и метрологии (Росстандарт)
Документ принят орг-ей:
Межгосударственный Совет по стандартизации метрологии и сертификации, протокол №52-2017
Ключевые слова документа:
основные положения, полнота безопасности, связанные с безопасностью зданий и сооружений, связанных с безопасностью зданий и сооружений, системы, уровни полноты безопасности, функциональная безопасность систем
Нормативные ссылки, связанные с ГОСТ 34332.2-2017:

Скачать ГОСТ 34332.2-2017 вы можете в следующих версиях:

В данный момент версий документа для скачивания не добавлено.

Мы стараемся пополнять базу документов еженедельно и из разных источников, в обозримом будущем версии для этого ГОСТа появятся.

Вы можете просмотреть online текст стандарта ГОСТ 34332.2-2017

Просмотреть текст ГОСТ 34332.2-2017

Текст стандарта

  • ГОСТ 34332.2-2017, страница 1 страница 1
  • ГОСТ 34332.2-2017, страница 2 страница 2
  • ГОСТ 34332.2-2017, страница 3 страница 3
  • ГОСТ 34332.2-2017, страница 4 страница 4
  • ГОСТ 34332.2-2017, страница 5 страница 5
  • ГОСТ 34332.2-2017, страница 6 страница 6
  • ГОСТ 34332.2-2017, страница 7 страница 7
  • ГОСТ 34332.2-2017, страница 8 страница 8
  • ГОСТ 34332.2-2017, страница 9 страница 9
  • ГОСТ 34332.2-2017, страница 10 страница 10
  • ГОСТ 34332.2-2017, страница 11 страница 11
  • ГОСТ 34332.2-2017, страница 12 страница 12
  • ГОСТ 34332.2-2017, страница 13 страница 13
  • ГОСТ 34332.2-2017, страница 14 страница 14
  • ГОСТ 34332.2-2017, страница 15 страница 15
  • ГОСТ 34332.2-2017, страница 16 страница 16
  • ГОСТ 34332.2-2017, страница 17 страница 17
  • ГОСТ 34332.2-2017, страница 18 страница 18
  • ГОСТ 34332.2-2017, страница 19 страница 19
  • ГОСТ 34332.2-2017, страница 20 страница 20
  • ГОСТ 34332.2-2017, страница 21 страница 21
  • ГОСТ 34332.2-2017, страница 22 страница 22
  • ГОСТ 34332.2-2017, страница 23 страница 23
  • ГОСТ 34332.2-2017, страница 24 страница 24
  • ГОСТ 34332.2-2017, страница 25 страница 25
  • ГОСТ 34332.2-2017, страница 26 страница 26
  • ГОСТ 34332.2-2017, страница 27 страница 27
  • ГОСТ 34332.2-2017, страница 28 страница 28
  • ГОСТ 34332.2-2017, страница 29 страница 29
  • ГОСТ 34332.2-2017, страница 30 страница 30
  • ГОСТ 34332.2-2017, страница 31 страница 31
  • ГОСТ 34332.2-2017, страница 32 страница 32
  • ГОСТ 34332.2-2017, страница 33 страница 33
  • ГОСТ 34332.2-2017, страница 34 страница 34
  • ГОСТ 34332.2-2017, страница 35 страница 35
  • ГОСТ 34332.2-2017, страница 36 страница 36
  • ГОСТ 34332.2-2017, страница 37 страница 37
  • ГОСТ 34332.2-2017, страница 38 страница 38
  • ГОСТ 34332.2-2017, страница 39 страница 39
  • ГОСТ 34332.2-2017, страница 40 страница 40
  • ГОСТ 34332.2-2017, страница 41 страница 41
  • ГОСТ 34332.2-2017, страница 42 страница 42