ГОСТ Р 54838-2011 Безопасность лазерной аппаратуры. Часть 10. Руководство по применению и пояснительные замечания к МЭК 60825-1

Категории ГОСТ Р 54838-2011 по ОКС:
Статус документа:
действует, введён в действие 01.09.2013
Название на английском языке:
Safety of lazer products. Part 10. Application guidelines and explanatory notes to IEC 60825-1
Дата актуализации информации по стандарту:
22.10.2025, в 10:29 (менее месяца назад)
Вид стандарта:
временно не известен
Дата начала действия ГОСТа:
2013-09-01
Коды документа ГОСТ Р 54838-2011:
Код ОКП:
344156
Число страниц:
40
Назначение ГОСТ Р 54838-2011:
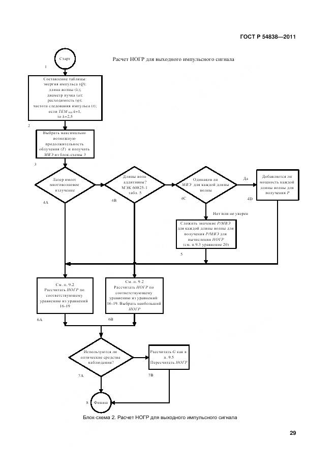
Настоящий стандарт представляет информацию относительно физики процесса, касающейся опасностей, создаваемых лазерными изделиями. Он служит дополнением, но не заменяет информацию, приведенную в МЭК 60825-1, объясняя основные принципы. Применение настоящего стандарта ограничено лазерными изделиями с конечным достижимым лазерным излучением
Ключевые слова документа:
время облучения, интегральная яркость, линейный угол, мощность излучения, телесный угол, энергетическая освещенность, энергетическая экспозиция, энергетическая яркость, энергия излучения
Нормативные ссылки, связанные с ГОСТ Р 54838-2011:

Скачать ГОСТ Р 54838-2011 вы можете в следующих версиях:

Дата добавления:
Тип файла:
Загрузок:
Размер:
-
23/01/2016 01:45
PDF с изображениями
0
-

Текст стандарта

  • ГОСТ Р 54838-2011, страница 1 страница 1
  • ГОСТ Р 54838-2011, страница 2 страница 2
  • ГОСТ Р 54838-2011, страница 3 страница 3
  • ГОСТ Р 54838-2011, страница 4 страница 4
  • ГОСТ Р 54838-2011, страница 5 страница 5
  • ГОСТ Р 54838-2011, страница 6 страница 6
  • ГОСТ Р 54838-2011, страница 7 страница 7
  • ГОСТ Р 54838-2011, страница 8 страница 8
  • ГОСТ Р 54838-2011, страница 9 страница 9
  • ГОСТ Р 54838-2011, страница 10 страница 10
  • ГОСТ Р 54838-2011, страница 11 страница 11
  • ГОСТ Р 54838-2011, страница 12 страница 12
  • ГОСТ Р 54838-2011, страница 13 страница 13
  • ГОСТ Р 54838-2011, страница 14 страница 14
  • ГОСТ Р 54838-2011, страница 15 страница 15
  • ГОСТ Р 54838-2011, страница 16 страница 16
  • ГОСТ Р 54838-2011, страница 17 страница 17
  • ГОСТ Р 54838-2011, страница 18 страница 18
  • ГОСТ Р 54838-2011, страница 19 страница 19
  • ГОСТ Р 54838-2011, страница 20 страница 20
  • ГОСТ Р 54838-2011, страница 21 страница 21
  • ГОСТ Р 54838-2011, страница 22 страница 22
  • ГОСТ Р 54838-2011, страница 23 страница 23
  • ГОСТ Р 54838-2011, страница 24 страница 24
  • ГОСТ Р 54838-2011, страница 25 страница 25
  • ГОСТ Р 54838-2011, страница 26 страница 26
  • ГОСТ Р 54838-2011, страница 27 страница 27
  • ГОСТ Р 54838-2011, страница 28 страница 28
  • ГОСТ Р 54838-2011, страница 29 страница 29
  • ГОСТ Р 54838-2011, страница 30 страница 30
  • ГОСТ Р 54838-2011, страница 31 страница 31
  • ГОСТ Р 54838-2011, страница 32 страница 32
  • ГОСТ Р 54838-2011, страница 33 страница 33
  • ГОСТ Р 54838-2011, страница 34 страница 34
  • ГОСТ Р 54838-2011, страница 35 страница 35
  • ГОСТ Р 54838-2011, страница 36 страница 36
  • ГОСТ Р 54838-2011, страница 37 страница 37
  • ГОСТ Р 54838-2011, страница 38 страница 38
  • ГОСТ Р 54838-2011, страница 39 страница 39
  • ГОСТ Р 54838-2011, страница 40 страница 40