ГОСТ Р МЭК 60964-2012 Атомные станции. Пункты управления. Проектирование

Категории ГОСТ Р МЭК 60964-2012 по ОКС:
Статус документа:
действует, введён в действие 01.06.2013
Название на английском языке:
Nuclear power plants. Control rooms. Design
Дата актуализации информации по стандарту:
30.11.-0001, в 00:00 (более года назад)
Вид стандарта:
временно не известен
Дата начала действия ГОСТа:
2013-06-01
Число страниц:
не известно
Назначение ГОСТ Р МЭК 60964-2012:
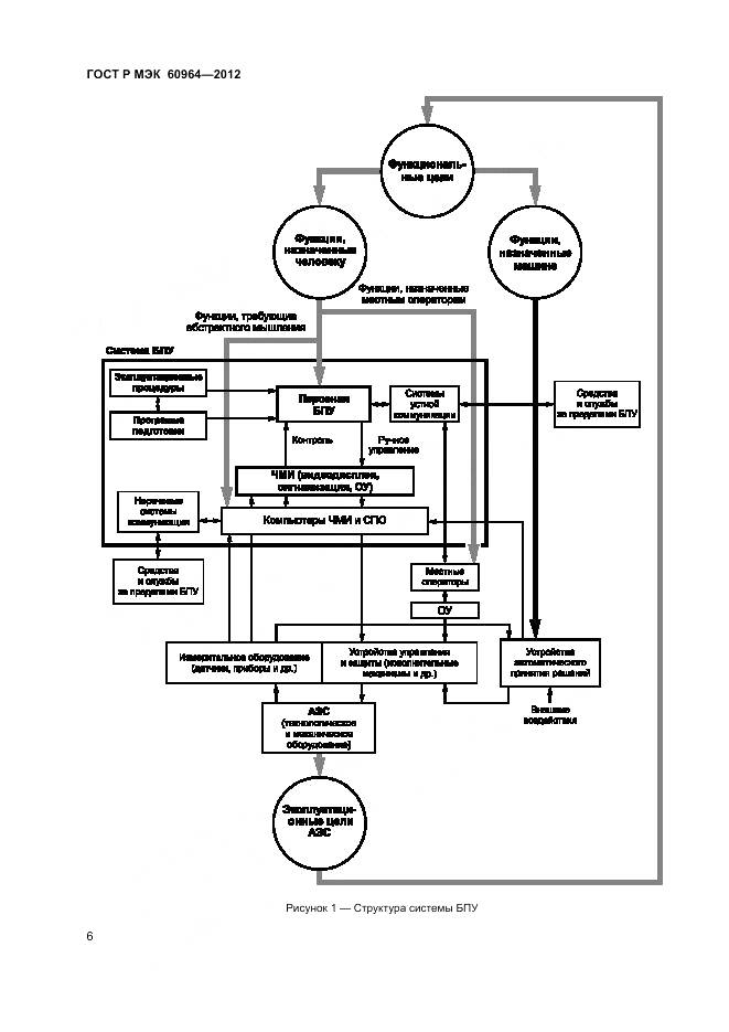
Настоящий стандарт устанавливает требования к человеко-машинному интерфейсу (ЧМИ) блочного пункта управления (БПУ) атомных станций (АС). Настоящий стандарт также устанавливает требования к определению функций, проектированию и организации ЧМИ и процедур, которые должны системно использоваться для верификации и валидации функционального проекта. Данные требования воплощают применение принципов инженерной психологии для организации ЧМИ при управлении АС в режимах нормальной эксплуатации и при нарушениях нормальной эксплуатации. Требования настоящего стандарта не распространяются на пункты управления специального назначения либо пункты управления, в которых обычно персонал отсутствует, такие, например, как пункт управления остановкой реактора вне БПУ, пункт управления обработки радиоактивных отходов или центр реагирования на критические ситуации. Подробное описание проектирования оборудования также выходит за рамки настоящего стандарта
Ключевые слова документа:
атомная станция, блочный пункт управления, валидация, верификация, инженерная психология, назначение функций, функциональное проектирование, функциональный анализ, человеко-машинный интерфейс
Нормативные ссылки, связанные с ГОСТ Р МЭК 60964-2012:
Ссылки на прочие:
IAEA NS-G-1.3;IAEA NS-G-1.9;IAEA NS-G-1.11

Скачать ГОСТ Р МЭК 60964-2012 вы можете в следующих версиях:

В данный момент версий документа для скачивания не добавлено.

Мы стараемся пополнять базу документов еженедельно и из разных источников, в обозримом будущем версии для этого ГОСТа появятся.

Вы можете просмотреть online текст стандарта ГОСТ Р МЭК 60964-2012

Просмотреть текст ГОСТ Р МЭК 60964-2012

Текст стандарта

  • ГОСТ Р МЭК 60964-2012, страница 1 страница 1
  • ГОСТ Р МЭК 60964-2012, страница 2 страница 2
  • ГОСТ Р МЭК 60964-2012, страница 3 страница 3
  • ГОСТ Р МЭК 60964-2012, страница 4 страница 4
  • ГОСТ Р МЭК 60964-2012, страница 5 страница 5
  • ГОСТ Р МЭК 60964-2012, страница 6 страница 6
  • ГОСТ Р МЭК 60964-2012, страница 7 страница 7
  • ГОСТ Р МЭК 60964-2012, страница 8 страница 8
  • ГОСТ Р МЭК 60964-2012, страница 9 страница 9
  • ГОСТ Р МЭК 60964-2012, страница 10 страница 10
  • ГОСТ Р МЭК 60964-2012, страница 11 страница 11
  • ГОСТ Р МЭК 60964-2012, страница 12 страница 12
  • ГОСТ Р МЭК 60964-2012, страница 13 страница 13
  • ГОСТ Р МЭК 60964-2012, страница 14 страница 14
  • ГОСТ Р МЭК 60964-2012, страница 15 страница 15
  • ГОСТ Р МЭК 60964-2012, страница 16 страница 16
  • ГОСТ Р МЭК 60964-2012, страница 17 страница 17
  • ГОСТ Р МЭК 60964-2012, страница 18 страница 18
  • ГОСТ Р МЭК 60964-2012, страница 19 страница 19
  • ГОСТ Р МЭК 60964-2012, страница 20 страница 20
  • ГОСТ Р МЭК 60964-2012, страница 21 страница 21
  • ГОСТ Р МЭК 60964-2012, страница 22 страница 22
  • ГОСТ Р МЭК 60964-2012, страница 23 страница 23
  • ГОСТ Р МЭК 60964-2012, страница 24 страница 24
  • ГОСТ Р МЭК 60964-2012, страница 25 страница 25
  • ГОСТ Р МЭК 60964-2012, страница 26 страница 26
  • ГОСТ Р МЭК 60964-2012, страница 27 страница 27
  • ГОСТ Р МЭК 60964-2012, страница 28 страница 28
  • ГОСТ Р МЭК 60964-2012, страница 29 страница 29
  • ГОСТ Р МЭК 60964-2012, страница 30 страница 30
  • ГОСТ Р МЭК 60964-2012, страница 31 страница 31
  • ГОСТ Р МЭК 60964-2012, страница 32 страница 32
  • ГОСТ Р МЭК 60964-2012, страница 33 страница 33
  • ГОСТ Р МЭК 60964-2012, страница 34 страница 34
  • ГОСТ Р МЭК 60964-2012, страница 35 страница 35
  • ГОСТ Р МЭК 60964-2012, страница 36 страница 36